新股IPO|小馬智行2026招股集資最多逾75億元 一手入場費約18182元

▲ 新股IPO|小馬智行2026招股集資最多逾75億元 一手入場費約18182元
AI 摘要
- 小馬智行招股,集資最多75.6億元
- 公開發售價將超過180元
- 一手入場費18181.5元
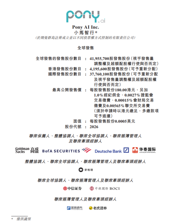
小馬智行 (新上市編號:02026) 10月28日起至11月3日招股。中國自動駕駛商小馬智行發行4195.6萬股,一成於香港公開發售,公開發售價將不會超過每股180元,集資最多75.6億元,每手100股,一手入場費18181.5元。小馬智行預期將於11月6日掛牌買賣。高盛、美銀證券、德銀和華泰國際為聯席保薦人。
小馬智行是實現自動駕駛出行大規模商業化的領導者,為唯一一家獲得在四座一線城市提供面向公眾的自動駕駛出行服務全部可得及所需監管許可的L4自動駕駛科技公司,運營一支由超過720輛自有自動駕駛出租車組成的車隊;及中國首家於2024年12月獲准在跨省高速公路上進行L4無人駕駛的自動駕駛卡車編隊測試的公司,運營一支由超過170輛自有及租賃自動駕駛卡車組成的車隊。
去年小馬智行收入7502.5萬美元,按年升4.4%,Pony AI Inc.應佔虧損淨額2.7億美元,擴大119.6%。
小馬智行引入Eastspring、Ghisallo、Hel Ved、Athos、Ocean Arete共5名基石投資者,投資金額1.2億美元。
所得款項淨額約50%分配作推行其市場進入戰略,40%作持續投資於L4自動駕駛技術及解決方案的研發,10%將用於營運資金需求及其他一般公司用途。
小馬智行(Pony.ai,美:PONY)於2024年11月美國納斯達克上市,集資4.13億美元,每股招股定價13美元,股價收報19.68美元。
#ipo
原文出處:https://inews.hket.com/article/4028585/xiao-ma-zhi-xing-hk-ipo-2025?r=cpsdlc




Comments
Post a Comment